尚德信希腊雅典【6天4晚豪华购房考察团】再出发! time:2018.03.10
2018最想去哪嗨?
如果你想
带上爱人去两人世界
带上闺友去剁手购物
带上爸妈去国外过旅游
带上伙伴去洞察商机
···
这样投资旅游两不误的旅行团真的有吗?
有!
尚德信希腊购房考察团正在火热招募,
提供优质的项目、
贴心的服务、超值难忘的旅程
这个夏天和尚德信一起
开启希腊6天4夜豪华之旅吧~

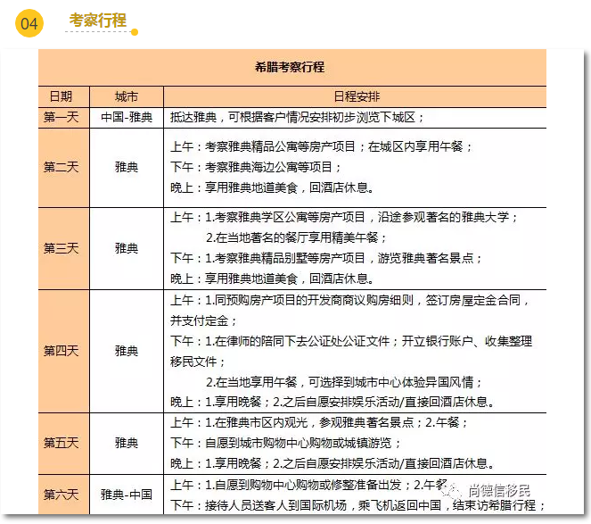
“2018希腊六天四晚购房考察团”正式开团!
时间:5、6、7月每周六出发
费用:6000元1人,1万元2人
考察地点:希腊雅典
报名热线:400-7000-250

说起希腊,多数人停留印象是一个旅游胜地。
仁者见仁,智者见智。投资者认为,今天的希腊是一个遍布黄金的地方,近年来中希经贸合作突破新进展,希腊地产暴涨现初兆。

2015年7月,希腊移民新政正式出台,刷新了“欧洲最低准入门槛”。简单明了的申请条件如下:
1、申请人年满18周岁
2、购置一处或多处房产,总价值25万欧元
3、购买医疗保险
满足以上要求,整个家庭(主申请人、配偶、主申请人及其配偶的父母、21周岁以下孩子)可一起获得希腊永居身份。

投资额最低:仅需25万欧元购房,一步到位获得绿卡;
审理快:2个月即可获签;
畅游欧洲:获得身份后即可畅游26个申根国;
无移民监:无任何居住要求;
门槛低:无需解释商业背景及资金来源,无学历和语言要求;
收益稳定:购买房产获得永久产权,出租收益稳定;
享受高福利:子女享受希腊免费教育;
税收低:无双重征税,消费水平低于欧洲其他国家;
惠及三代:申请人及配偶的父母可随同申请,一人投资三代移民;



【海然湾——雅典南部临海高档住宅,已售罄】


【星蓝苑——包租4%富人区一线海景公寓,仅剩6套】


【曦悦居——雅典南部CBD精装大两居,更多户型可供选择】

【仅供参考,以出发前具体行程为准】
